From Ecuador to Global Tech Leadership: Alejandro’s Journey to Becoming a Remote Tech Lead at Estée Lauder

Today, we sit down with Alejandro Paladines, Tech Lead at The Estée Lauder Companies Inc. remotely in Ecuador, Latin America.
In addition to leading international engineering teams, Alejandro was also recognised as our MVP Student 🥇 at DevAccelerator™ this quarter!
🚀 From Ecuador to Global Leadership
Most software engineers dream of joining a global tech company.
Few make it.
Even fewer go on to lead teams there.
But Alejandro, one of our star engineers from our talent pool, made it happen - and did it with a remarkable sense of humility and consistency.
Ale joined the program this year with more than 10 years of experience, including time as a startup founder, engineering manager, and now Tech Lead at a leading eCommerce company in the U.S., Estèe Lauder.
His journey is a testament to how continuous learning and community can unlock new heights in your career - even when you’re already operating at a senior level.
Ale started coding professionally at just 18, moved into startup co-founding roles, and later joined international companies as a contractor from Latin America.
His entrepreneurial spirit gave him deep insight into capacity planning, architecture decisions, and cost-effective engineering - all of which he now brings into his leadership role.
When he joined his current company, the Latin America Tech team had just 3 engineers. Now, it’s grown into a high-performing team of 8+ engineers, many of whom he personally trained and helped grow into leadership roles themselves.
“What I enjoy the most about being a Tech Lead is building and scaling teams. Seeing the impact of our work through metrics, dashboards, and wins - big or small - keeps the team motivated and focused.”
📚 Why he joined our program
Despite his experience, Ale knew he wanted to go back to fundamentals - especially as AI reshapes our industry and our technical interviews. He came to Lundy to double down on his System Design, Algorithms, and Interviewing skills in English-speaking environments.
“With all the changes AI is bringing, the best protection we have as engineers is to solidify our fundamentals.”
Here, he found more than a curriculum. He found a community of like-minded senior and lead engineers, ongoing mentorship, and a platform to keep growing.
💡 Winning our Project Building initiative
Ale didn’t stop at just studying.
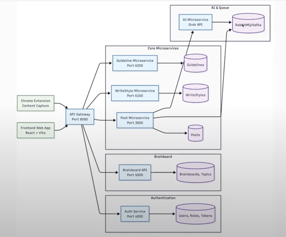
He joined our internal #TheStartupExperience initiative, leading the development of a Chrome extension + AI-powered copywriting tool called LinkWrite, which currently helps content creators publish content faster - and smarter - on LinkedIn.
From ideation, team leadership, backend execution, to presenting it publicly in English together with Rafa and Diego - Ale took full ownership.

The result? His team won the initiative, and the project impressed several external stakeholders. 🏆
“We treated it like a real product. Regular meetings, updates, documentation… everything. It was the most fun I’ve had building in a long time.”
🔮 What’s Next for him?
Ale is now exploring relocation opportunities to Europe or the U.S. long term.
He’s actively strengthening his C1 English level, preparing to apply for tech-focused Erasmus programs, and planning his next leap in Europe. 🇪🇺
Recent Articles
Keep reading stories of teams that grew with us.















